6686体育官网
微信
OA
EN
首页
企业概况
走进环保
发展历程
组织机构
信息公开
新闻中心
公司要闻
系统动态
行业动态
专题报道
公示公告
企业风采
招聘频道
招聘信息
联系我们
“三重一大”事项
首页
/
“三重一大”事项
/ 正文
企业信息
经济信息
“三重一大”事项
监督公开
企业党建
子公司信息公开
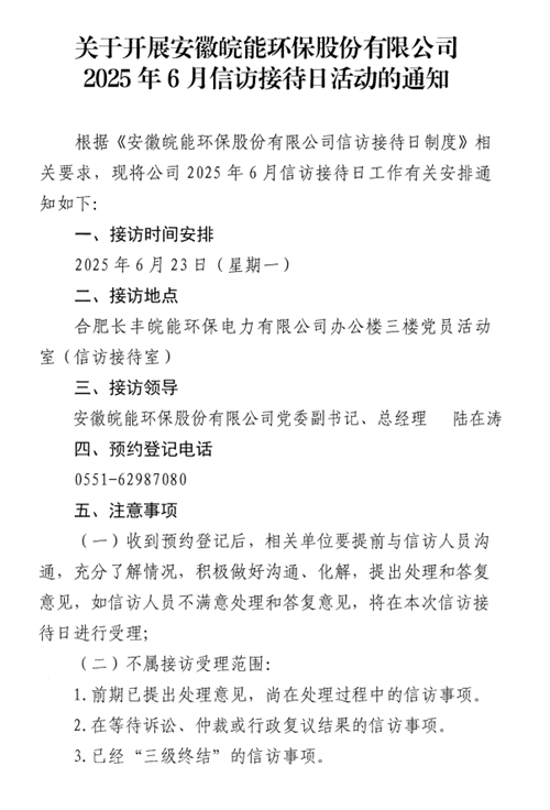
关于开展2025年6月信访接待日活动的通知
发布日期:2025-06-16
作者:
阅读:
上一篇:
阜阳6686体育官网环保电力有限公司布袋除尘自控系统研究项目招标公告
下一篇:
安徽6686体育官网环保股份有限公司所属子公司2025年下半年碳酸氢钠集中采购项目中标结果公告
联系我们
地址:安徽省合肥市包河区贵州路491号
邮编:230092
传真:0551-62983075
友情链接
安徽省能源集团有限公司
安徽省6686体育官网股份有限公司
国有资产监督委员会